Autor/a
Julia Reiriz Palacios
Doctora en Medicina
+

Glándula tiroides. Hormonas
pP@)

La glándula tiroides pesa entre 10 g y 20 g. Está localizada inmediatamente por debajo de la laringe y a ambos lados y por delante de la tráquea. Tiene dos lóbulos que están conectados entre sí por una masa de tejido tiroideo llamado istmo y está muy vascularizada.

 

Secreta dos hormonas que contienen yodo, la tiroxina (T4) y la triyodotironina (T3), y una hormona que no contiene yodo y que participa en el metabolismo del calcio, la calcitonina (esta última hormona se explica con el metabolismo del calcio).

p Leer más...

Hormonas tiroideas T3 y T4
pP@)

Síntesis y almacenamiento

Las hormonas tiroideas son las únicas hormonas del organismo que contienen yodo; por tanto, para fabricar cantidades normales de hormonas tiroideas T3 y T4 es necesario ingerir aproximadamente 1 mg de yodo por semana. En la formación de hormonas tiroideas se distinguen varias etapas:

 

Primera etapa:captación de yoduros. El yodo procedente de los alimentos y del agua de bebida es absorbido por el intestino delgado como yoduro inorgánico (I-). Este yodo es transportado desde la sangre capilar al interior de las células de la glándula tiroides. La energía necesaria para la captación de yoduro está estimulada por la hormona adenohipofisaria TSH.

Segunda etapa:oxidación de los iones yoduro. Los iones yoduro cargados negativamente no pueden unirse a los aminoácidos tirosina para dar lugar a las hormonas T3 y T4. A medida que los iones yoduro van siendo oxidados, el yodo libre va pasando al interior de la cavidad del folículo para que pueda producirse la yodación de la tiroglobulina.

Tercera etapa: síntesis de la tiroglobulina. Una vez formada la tiroglobulina, es empaquetada en vesículas secretoras.

Cuarta etapa: yodación de la tiroglobulina. Después de la yodación, se sintetizan las hormonas activas, la triyodotironina (T3) y la tiroxina (T4), de modo que la cantidad almacenada puede cubrir las necesidades del cuerpo por un período superior a tres meses. 

 

Secreción y transporte

En el momento en que hay que liberar o secretar hormonas tiroideas a la sangre, las células foliculares emiten pseudópodos al interior de la cavidad de los folículos.

Un 90% de la hormona liberada por la glándula tiroides es tiroxina (T4) y un 10% es triyodotironina(T3). La T3 es más potente que la T4, pero está presente en el plasma en cantidades menores. Las hormonas tiroideas T3 y T4, unidas a diversas proteínas plasmáticas, son transportadas por la sangre.

 

Efectos generales

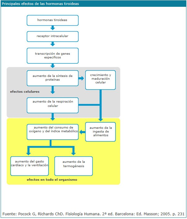
Las hormonas tiroideas son esenciales para la diferenciación y la maduración normales de los tejidos fetales, particularmente las del esqueleto y el tejido nervioso. Son vitales para el crecimiento y el desarrollo del cerebro en la vida fetal y el período perinatal, de modo que, si no hay niveles adecuados de hormonas tiroideas en estas etapas, se produce un retraso mental severo que, si no se diagnostica y trata rápidamente, es irreversible. Después del nacimiento, las hormonas tiroideas estimulan el crecimiento del hueso hasta la pubertad, así como la osificación y la maduración de las zonas de crecimiento. En general, se puede considerar que las hormonas tiroideas son factores de crecimiento junto con la insulina y la hormona del crecimiento (GH) porque, incluso aunque los niveles de GH sean normales, el crecimiento normal se deteriora en ausencia de T3 y T4

Ver imagen: Principales efectos de las hormonas tiroideas


Efectos metabólicos

Efectos sobre las proteínas: En concentraciones normales, la T3 y la T4 estimulan la síntesis de proteínas estructurales y funcionales específicas. La síntesis de proteínas está disminuida en personas con hipotiroidismo. Por el contrario, con unos niveles elevados de T3 y T4, que se asocian con hipertiroidismo, hay una pérdida de peso y debilidad muscular.

Efectos sobre los lípidos: El efecto global de T3 y T4 en el metabolismo de las grasas es una depleción de los depósitos de las grasas corporales, con una disminución de peso y una reducción de los niveles de colesterol y otros lípidos en el plasma.

Efectos sobre los hidratos de carbono: La T3 y la T4 aumentan la absorción intestinal de glucosa y la captación de la misma por las células del organismo, y potencian de un modo indirecto la acción sobre los hidratos de carbono de otras hormonas, como la insulina y las catecolaminas.

 

Efectos en la producción de calor y el consumo de oxígeno

En la mayor parte de los tejidos, la T3 y la T4 aumentan la producción de calor y el consumo de oxígeno. La acción productora de calor es importante para la regulación de la temperatura corporal y la adaptación a ambientes fríos, y se mide por la tasa de metabolismo basal (TMB). Una TMB alta indica una glándula tiroides excesivamente activa, e indica lo contrario en caso de hipotiroidismo.
 

Ver imagen: Principales efectos de las hormonas tiroideas

p Leer más...

Secreción tiroidea de la T3 y la T4. Regulación
pP@)

La regulación de la secreción de la glándula tiroides se realiza a través del hipotálamo, que produce y secreta la hormona liberadora de tirotropina (TRH), que actúa sobre la adenohipófisis, que entonces produce y secreta la tirotropina hipofisaria (TSH). Ésta, a su vez, actúa sobre la glándula tiroides para incrementar la síntesis, el almacenamiento y la secreción de T3 y T4 hasta que el ritmo metabólico vuelve a la normalidad. El control es por retroalimentación negativa (feedback negativo), tanto sobre el hipotálamo como sobre la adenohipófisis.

 

Las condiciones que incrementan su demanda, como el frío, la hipoglucemia, la altura, el embarazo, etc., causan un incremento de la secreción. Diversas reacciones emocionales pueden alterar la secreción de estas hormonas por acción del hipotálamo.

p Leer más...

36 Valoraciones, valoración media 3,8 de 5.

12345
Guardando valoración... Guardando valoración...
Última modificación: 27/05/15 10:54h

Comentarios

Envía un comentario

12345

Números y letras minúsculas.
Información básica sobre protección de datos en aplicación del RGPD
Responsable del tratamiento Col·legi Oficial d’Infermeres i Infermers de Barcelona. (+info web)
Finalidad tratamiento Gestión del contacto, consulta o solicitud. (+info web)
Legitimación Consentimiento. (+info web)
Destinatarios No se prevén cesiones. (+info web)
Derechos Acceso, rectificación, supresión, portabilidad, limitación y oposición. (+info web)
Contacto DPD dpd@coib.cat
Información adicional Puedes consultar la información adicional y detallada sobre protección de datos en web de Infermera Virtual. www.infermeravirtual.com

Para poder enviar el formulario, tienes que leer y aceptar la Política de Protección de datos. Si no la aceptas y nos das tu consentimiento para tratar tus datos con las finalidades descritas, no podemos aceptar ni gestionar el Servicio web de contacto, consulta o solicitud

  Atención: El comentario será revisado antes de ser publicado.